Capture  Forma TIS Formation, Technique, Industrielle, Sécurité

NF C 18-510/A1/A2

Définition
"C’est la reconnaissance par son employeur, de la capacité d’une personne à accomplir en sécurité les tâches fixées".
L’habilitation n’est pas directement liée à la classification professionnelle. Elle est matérialisée par un document établi par l’employeur et signé par l’employeur et par l’habilité. La délivrance d’une habilitation par l’employeur ne dégage pas pour autant nécessairement la responsabilité de ce dernier."

NF C 18-510/A1 : Mise à jour de l'habilitation BR et création de l'habilitation BF-HF pour les travaux en fouille. Prise en compte des dernières publications réglementaires et normatives.

NF C 18-510/A2 :
- Alignement sur « l’arrêté du 7 avril 2021 fixant les modalités de réalisation des travaux sous tension sur les installations électriques dans le domaine de la basse tension et les références des normes applicables en la matière », appliqué à tous les chapitres.
- Amélioration du texte existant à partir des questions des utilisateurs.
- Précision sur la distance minimale d’approche corrigée (DMAC).
- Précisions sur les travaux sur les installations photovoltaïques.
- Clarification des domaines des habilitations de la norme par rapport aux domaines règlementaires des installations électriques.
- Précisions sur les interventions.
- Précisions sur les opérations sur les batteries stationnaires.
- Précisions sur opérations sur les lignes aériennes de télécommunication dans la zone de voisinage simple des ouvrages.
- Mise à jour éditoriale.

Le code du travail
Article R4544-1
Créé par Décret n°2010-1118 du 22 septembre 2010 - art. 1
Les dispositions du présent chapitre comportent les prescriptions particulières aux opérations effectuées sur des installations électriques ou dans leur voisinage.

Article R4544-2
Créé par Décret n°2010-1118 du 22 septembre 2010 - art. 1

Pour l'application des dispositions du présent chapitre, on entend par opérations sur les installations électriques :
1° Dans les domaines haute et basse tension, les travaux hors tension, les travaux sous tension, les manœuvres, les essais, les mesurages et les vérifications ;
2° Dans le domaine basse tension, les interventions.
On entend par opérations effectuées dans le voisinage d'installations électriques les opérations d'ordre électrique et non électrique effectuées dans une zone définie autour de pièces nues sous tension, dont les dimensions varient en fonction du domaine de tension.

Article R4544-3
Créé par Décret n°2010-1118 du 22 septembre 2010 - art. 1

La définition des opérations sur les installations électriques ou dans leur voisinage ainsi que les modalités recommandées pour leur exécution figurent dans les normes homologuées dont les références sont publiées au Journal officiel de la République française par arrêté des ministres chargés du travail et de l'agriculture.

Article R4544-4
Créé par Décret n°2010-1118 du 22 septembre 2010 - art. 1

L'employeur définit et met en œuvre les mesures de prévention de façon à supprimer ou, à défaut, à réduire autant qu'il est possible le risque d'origine électrique lors des opérations sur les installations électriques ou dans leur voisinage. A cet effet, il s'assure que :
1° Les travaux sont effectués hors tension, sauf s'il ressort de l'évaluation des risques que les conditions d'exploitation rendent dangereuse la mise hors tension ou en cas d'impossibilité technique ;
2° Les opérations effectuées au voisinage de pièces nues sous tension sont limitées aux cas où il n'a pas été possible de supprimer ce voisinage soit en consignant l'installation ou la partie d'installation à l'origine de ce voisinage soit à défaut, en assurant la protection par éloignement, obstacle ou isolation ;
3° Les opérations d'ordre non électrique dans le voisinage de pièces nues sous tension sont limitées aux seules opérations qui concourent à l'exploitation et à la maintenance des installations électriques.

Article R4544-5
Créé par Décret n°2010-1118 du 22 septembre 2010 - art. 1

Les travaux hors tension sont réalisés dans les conditions suivantes :

1° La partie de l'installation sur laquelle ils sont effectués doit être préalablement identifiée et consignée, de telle façon que, pendant toute la durée des travaux, aucune tension ne subsiste, ne puisse apparaître ou réapparaître dans cette partie d'installation ;
2° La tension ne doit pouvoir être rétablie dans la partie d'installation considérée qu'après que l'installation a été déconsignée, et que si le rétablissement de la tension ne présente aucun risque.

Article R4544-6
Créé par Décret n°2010-1118 du 22 septembre 2010 - art. 1

Dans le cas de travaux effectués au voisinage de parties actives nues sous tension des domaines HTA ou HTB mentionnés aux 3° et 4° de l'article R. 4226-2, une surveillance permanente est assurée par une personne habilitée, désignée à cet effet, qui veille à l'application des mesures de sécurité prescrites.

L'accès aux locaux ou emplacements à risques particuliers de choc électrique mentionnés à l'article R. 4226-9 est réservé aux personnes titulaires d'une habilitation appropriée. Toutefois, pour des opérations d'ordre non électrique, d'autres personnes peuvent être autorisées à y pénétrer, à la condition d'avoir été informées des instructions de sécurité à respecter vis-à-vis des risques électriques et d'être placées sous la surveillance constante d'une personne habilitée et désignée à cet effet.

Article R4544-7
Créé par Décret n°2010-1118 du 22 septembre 2010 - art. 1

Les travaux sous tension, y compris lorsqu'ils sont confiés à une entreprise extérieure, ne peuvent être entrepris que sur un ordre écrit du chef de l'établissement dans lequel ils sont effectués, justifiant la nécessité de travailler sous tension.

Article R4544-8
Créé par Décret n°2010-1118 du 22 septembre 2010 - art. 1

Pour la réalisation de travaux sous tension, l'employeur met en œuvre les mesures de prévention qui comprennent, compte tenu de l'évaluation des risques :
1° La définition des modes opératoires appropriés ;
2° Le choix des équipements de travail appropriés aux conditions et caractéristiques des travaux à effectuer ainsi que des équipements de protection individuelle et des vêtements de travail, appropriés aux risques et aux conditions dans lesquelles les travaux sont effectués.

Ces mesures de prévention sont conformes aux normes homologuées dont les références sont précisées par arrêté des ministres chargés du travail et de l'agriculture.

Article R4544-9
Créé par Décret n°2010-1118 du 22 septembre 2010 - art. 1

Les opérations sur les installations électriques ou dans leur voisinage ne peuvent être effectuées que par des travailleurs habilités.

Article R4544-10
Créé par Décret n°2010-1118 du 22 septembre 2010 - art. 1
Un travailleur est habilité dans les limites des attributions qui lui sont confiées.

L'habilitation, délivrée par l'employeur, spécifie la nature des opérations qu'il est autorisé à effectuer.
Avant de délivrer l'habilitation, l'employeur s'assure que le travailleur a reçu la formation théorique et pratique qui lui confère la connaissance des risques liés à l'électricité et des mesures à prendre pour intervenir en sécurité lors de l'exécution des opérations qui lui sont confiées.

L'employeur délivre, maintient ou renouvelle l'habilitation selon les modalités contenues dans les normes mentionnées à l'article R. 4544-3.
L'employeur remet à chaque travailleur un carnet de prescriptions établi sur la base des prescriptions pertinentes de ces normes, complété, le cas échéant, par des instructions de sécurité particulières au travail effectué.

Article R4544-11
Créé par Décret n°2010-1118 du 22 septembre 2010 - art. 1

Les travailleurs qui effectuent des travaux sous tension sont titulaires d'une habilitation spécifique.
Cette habilitation est délivrée par l'employeur après certification des travailleurs par un organisme de certification accrédité.
Un arrêté des ministres chargés du travail et de l'agriculture fixe :

1° Les compétences requises pour les travailleurs qui effectuent des travaux sous tension ;
2° Les critères d'évaluation qui sont utilisés par l'organisme de certification ;
3° Les normes au vu desquelles sont accrédités les organismes de certification.

Les habilitations électriques Norme NF C 18-510

Conditions d'habilitation :
L'employeur peut habiliter si les personnels :
Possèdent la connaissance des précautions à prendre pour éviter les accidents d'origine électrique ainsi que les autres accidents normalement encourus lors de l'exécution des tâches qui leur sont confiées et qui résultent de l'analyse des risques.
Cette connaissance doit porter sur :

- Les dangers de l'électricité.
- Les règles de sécurité à appliquer pour se prémunir contre ces dangers.
- La conduite à tenir en cas d'accident d'origine électrique.
- Les mesures de prévention à prendre vis-à-vis des autres risques liés à son activité propre et à son environnement usuel.
- Possèdent les aptitudes nécessaires à l'accomplissement des tâches visées par le titre d'habilitation.
- Présentent un comportement compatible avec la bonne exécution des opérations qui peuvent leur être confiées.

Maintien ou renouvellement de l'habilitation :
L'habilitation doit être révisée chaque fois que cela s'avère nécessaire en fonction de l'évolution des aptitudes de l'intéressé, notamment dans les cas suivants :

- Mutation avec changement de dépendance hiérarchique.
- Changement de fonction.
- Interruption de la pratique des opérations pendant une longue durée.
- Restriction médicale.
- Constat de non respect des règles régissant les opérations ou d'inaptitude.
- Modification importante des ouvrages (évolution du matériel ou de structure).
- Dans le cas d'évolution des méthodes de travail ou d'intervention.

Domaine d'utilisation :
Une habilitation appropriée est nécessaire notamment pour :
- Accéder sans surveillance aux locaux d'accès réservés aux électriciens.
- Exécuter des travaux, des interventions d'ordre électrique, certaines manœuvres. Diriger des travaux ou interventions d'ordre électrique.
- Effectuer des essais, mesures, ou vérifications d'ordre électrique.
- Assurer la fonction de surveillant de sécurité électrique.

Le décret du 14 novembre 1988 qui régissait l'habilitation des personnels a été remplacé par le Décret no 2010-1118 du 22 septembre 2010.

La nouvelle norme fixe le type d’habilitation que tout salarié confronté à un risque électrique doit posséder pour exercer son métier.
La notion de salarié électricien ou non électricien n’est plus le critère de choix des habilitations, la distinction s’opérant désormais par rapport aux tâches effectuées par le salarié (par exemple, remplacement d’un fusible dans un coffret, réarmement de protection électrique (disjoncteur), entretien et dépannage de l’installation électrique, etc.).

Rappel : Les formations qui suivent sont des formations à la sécurité, et non en électricité ou au poste de travail. La formation au poste de travail est de la responsabilité de l'employeur.

Nota :
Dans le cas de recours à des travailleurs intérimaires, la formation initiale et les recyclages sont du ressort de l’ENTREPRISE DE TRAVAIL TEMPORAIRE.

Une ENTREPRISE EXPLOITANTE ou une ENTREPRISE EXTERIEURE, utilisant du personnel intérimaires doivent définir la qualification et la compétence du personnel auquel elles souhaitent recourir.

Il appartient à l’EMPLOYEUR du personnel de l’ENTREPRISE EXPLOITANTE ou de l’ENTREPRISE EXTERIEURE d’habiliter le personnel de l’ENTREPRISE DE TRAVAIL TEMPORAIRE, en fonction du risque électrique encouru, après avoir évalué les compétences de ce personnel et, éventuellement, complété sa formation.
NUL N’EST CENSÉ IGNORER LA LOI

Introduction
Le code du travail
En droit, il existe un important principe selon lequel « nul n’est censé ignorer la loi ». Eh oui, vous avez bien lu : vous ne pouvez pas vous justifier d'un comportement en disant que vous ne connaissiez pas une loi… même si c’est vrai et que vous ne saviez pas que vous commettiez une infraction !
Divers facteurs peuvent entraîner un accident lié au courant électrique. Parmi les plus fréquents, on note un manque de formation et d'information, une mauvaise méthode de travail et une gestion déficiente de la santé et de la sécurité.
Pour vous faciliter la compréhension des habilitations, nous avons tenté de vous apporter des réponses claires sur leurs définitions, le besoin correspondant à chaque collaborateur, la signification de chaque symbole…et l’obligation de formation en habilitation électrique !
LES CHIFFRES CLES

1000 accidents du travail (toutes causes)
64 incapacités permanentes
1 décès

1000 accidents du travail d'origine électrique
102 incapacités permanentes
13 décès

L'électricité est 13 fois plus mortelle que la moyenne des causes d'accidents du travail
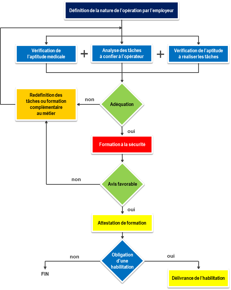
diagramme_norme_NF_C_15_510 La démarche d'habilitation image203
SYMBOLES D'HABILITATION EN FONCTION DE L'ENVIRONEMENT ET DES OPERATIONS
Les domaines de tension
image204
Habilitation contenu :

Une habilitation est fonction :

- Des domaines de tension
- Des opérations effectuées
- Des zones d'environnement

Dans ces environnements, les intervenants peuvent être amenés à s’approcher de :

Pièces nues sous tension :

• Dans les locaux et emplacements d’accès réservé aux électriciens.
• Lors de l'ouverture d’une armoire
• Lors de l'ouverture d’un coffret
• Sur des supports de lignes électriques aériennes (pylônes ou poteaux)
• Sur des lignes électriques aériennes en conducteur nus
image206
De canalisations isolées :

• Canalisations visibles
• Canalisations invisibles (enterrées, noyées)

Plus les intervenants s’approchent de l’installation ou de l’ouvrage, plus le risque d’accident d’origine électrique augmente. L’environnement électrique est découpé en zones et à chaque zones correspondent des prescriptions de sécurité très précises.

Opération
Une opération est une « activité exercée soit directement sur les ouvrages (distributeur d'énergie) ou les installations électriques, soit dans un environnement électrique. Elle peut être de deux natures : d’ordre électrique ou non électrique.
Une opération d’ordre électrique est une « opération qui, pour un ouvrage ou une installation en exploitation électrique, concerne les parties actives, leurs isolants, la continuité des masses et autres parties conductrices des matériels (les circuits magnétiques, etc.) ainsi que les conducteurs de protection

Une opération d’ordre non électrique est une « opération qui ne répond pas à la définition d’une opération d’ordre électrique, telle que :
- celle liée à la construction, à la réalisation, au démantèlement ou à la maintenance dans le voisinage ou sur un ouvrage ou une installation tels que les travaux du BTP, de nettoyage, de désherbage, etc.,
- celle liée à une opération ne concernant pas directement un ouvrage ou une installation électrique, mais effectuée dans l’environnement de cet ouvrage ou cette installation tels que les travaux du BTP, les activités de livraison, de déménagement, etc.

Travail : Un travail est une opération dont le but est de réaliser, de modifier un ouvrage ou une installation électrique.

Intervention : Opération d’ordre électrique du domaine BT ou TBT, de courte durée, effectuée sur un matériel électrique ou sur une partie de faible étendue d’une installation électrique ou encore sur les annexes d’ouvrages de transport ou de distribution d’énergie.

Voisinage : Le voisinage n’existe qu’en présence de pièces nues sous tension. Il est représenté par les zones numérotées 1, 2 et 4
image208
Zone 0 BT zone d’investigation : (limite de zone entre la DLI et la DLVS : 50 m et 3 m)
Opérations d’ordre non électrique : B0 exécutant ou chargé de chantier ou non habilité mais formé et ou sous surveillance

Zone 0 HT zone d’investigation : (limite de zone entre la DLI et la DLVS : HTA ≤ 3m, HTB ≤ 5m)
Opérations d’ordre non électrique : H0 exécutant ou chargé de chantier ou non habilité mais formé et ou sous surveillance

Nota : En zone 0 on ne peut réaliser que des travaux d'ordre non électrique qui ne concourent pas à l'exploitation des installations ou des ouvrages électrique.

Zone 1 BT zone de voisinage simple : (limite de zone entre la DLVS et la DMA ou DLVR : 3 m et 0,30 m)
Opérations d’ordre non électrique : B0 exécutant ou chargé de chantier
Opération d’ordre électrique : B1, B2, BR, BC, BE, BS, éventuellement H0 si il existe un voisinage simple en haute tension ou H0V si il existe un voisinage renforcé en haute tension.

Zone 4 zone de voisinage renforcé en BT : (limite de zone entre la DMA ou DLVR et les pièces nues sous tension sans contact : 0,30 m et "0 m")
Opération d’ordre électrique : B1V, B2V, BR, BC, BE, éventuellement H0 si il existe un voisinage simple en haute tension ou H0V si il existe un voisinage renforcé en haute tension.

En présence de pièces nues sous tension, le voisinage est l’espace compris en haute tension entre la distance limite de voisinage simple (DLVS) et la distance minimale d’approche (DMA) ou la distance minimale d’approche corrigée (DMAC) en HTB et en basse tension entre la distance limite de voisinage simple (DLVS) et la pièce nue. Le voisinage comprend deux zones : le voisinage simple et le voisinage renforce.

Zone 1 HT zone de voisinage simple : (limite de zone entre la DLVS et la DLVR : HTA ≤ 2m, HTB < 250KV ≤ 3m, HTB>250KV ≤ 4m)
Opérations d’ordre non électrique : H0 exécutant ou chargé de chantier
Opération d’ordre électrique : H1, H2, HC, HE, éventuellement B0 si il existe un voisinage avec de la basse tension.

Zone 2 HT, zone de voisinage renforcé HT est comprise entre la distance limite de voisinage renforce (DLVR) et la distance minimale d’approche (DMA), ou la distance minimale d’approche corrigée (DMAC).
Opérations d’ordre non électrique : H0V exécutant ou chargé de chantier
Opération d’ordre électrique : H1V, H2V, HC, HE, éventuellement B0 si il existe un voisinage avec de la basse tension.
image195 image197

Habilitations BT




Habilitations HT

© 2012-2026 Forma TIS Image1102
26/03/26
Mentions légales
Haut de page